Hello Guest User,
Please feel free to have a look around the forum but be aware that as an unregistered guest you can't see all of it and you can't post.
To access these 'Registered Users Only' areas simply register and login.
Please feel free to have a look around the forum but be aware that as an unregistered guest you can't see all of it and you can't post.
To access these 'Registered Users Only' areas simply register and login.
Any electronic engineers amongst us?
Moderators: chrisu, paul doran, Taffus, KeithZ1R
Re: Any electronic engineers amongst us?
spot on, I will recalc some of the values this weekend
Re: Any electronic engineers amongst us?
Hi Warren,
New values are.
C6 47nF
R5 150k preset
R6 1.91K 1%
R7 5.9K 1%
R6 feeds a 7.6v internal regulator, which is handy when your bike 12v is likely to vary.
Hope this helps and thanks for your logo idea. I will put it in my draw with my tank top and flairs

New values are.
C6 47nF
R5 150k preset
R6 1.91K 1%
R7 5.9K 1%
R6 feeds a 7.6v internal regulator, which is handy when your bike 12v is likely to vary.
Hope this helps and thanks for your logo idea. I will put it in my draw with my tank top and flairs
- warren3200gt
- Hardcore

- Posts: 3103
- Joined: 13th Jun 2014
- Location: Dartford Kent
Re: Any electronic engineers amongst us?
Thanks, glad it makes sense to you! time to go shopping for components then make it up and give it a test.
You do know tank tops and flairs are back in fashion for the trendies right?
Dig em out and get them pressed. What goes around comes around, very little is ever new.
If you need any graphics drawn up, let me know. Graphic design is my bag.
You do know tank tops and flairs are back in fashion for the trendies right?
If you need any graphics drawn up, let me know. Graphic design is my bag.
PUM 488 June 2026
76 Z900A4, 77 Z650B1, 77 KZ650B1, 77 Z1000A1, 82 Z1000J2, ZRX1100R.
76 Z900A4, 77 Z650B1, 77 KZ650B1, 77 Z1000A1, 82 Z1000J2, ZRX1100R.
Re: Any electronic engineers amongst us?
I usually put prototypes together on a solderless breadboard first. It can save a lot of fiddling if alterations are needed.
Thanks for the graphics offer. I may take you up on that.
Thanks for the graphics offer. I may take you up on that.
- warren3200gt
- Hardcore

- Posts: 3103
- Joined: 13th Jun 2014
- Location: Dartford Kent
Re: Any electronic engineers amongst us?
Was planning on doing that for layout before wiring up. Is there a way of testing the circuit off bike?
PUM 488 June 2026
76 Z900A4, 77 Z650B1, 77 KZ650B1, 77 Z1000A1, 82 Z1000J2, ZRX1100R.
76 Z900A4, 77 Z650B1, 77 KZ650B1, 77 Z1000A1, 82 Z1000J2, ZRX1100R.
Re: Any electronic engineers amongst us?
Easiest way is to run wires from you bike battery and coils.
If you want it on a bench without connecting to your bike you could try feeding frequency from a low voltage mains transformer. 50hz is the same as 3000rpm.
If you want it on a bench without connecting to your bike you could try feeding frequency from a low voltage mains transformer. 50hz is the same as 3000rpm.
- warren3200gt
- Hardcore

- Posts: 3103
- Joined: 13th Jun 2014
- Location: Dartford Kent
Re: Any electronic engineers amongst us?
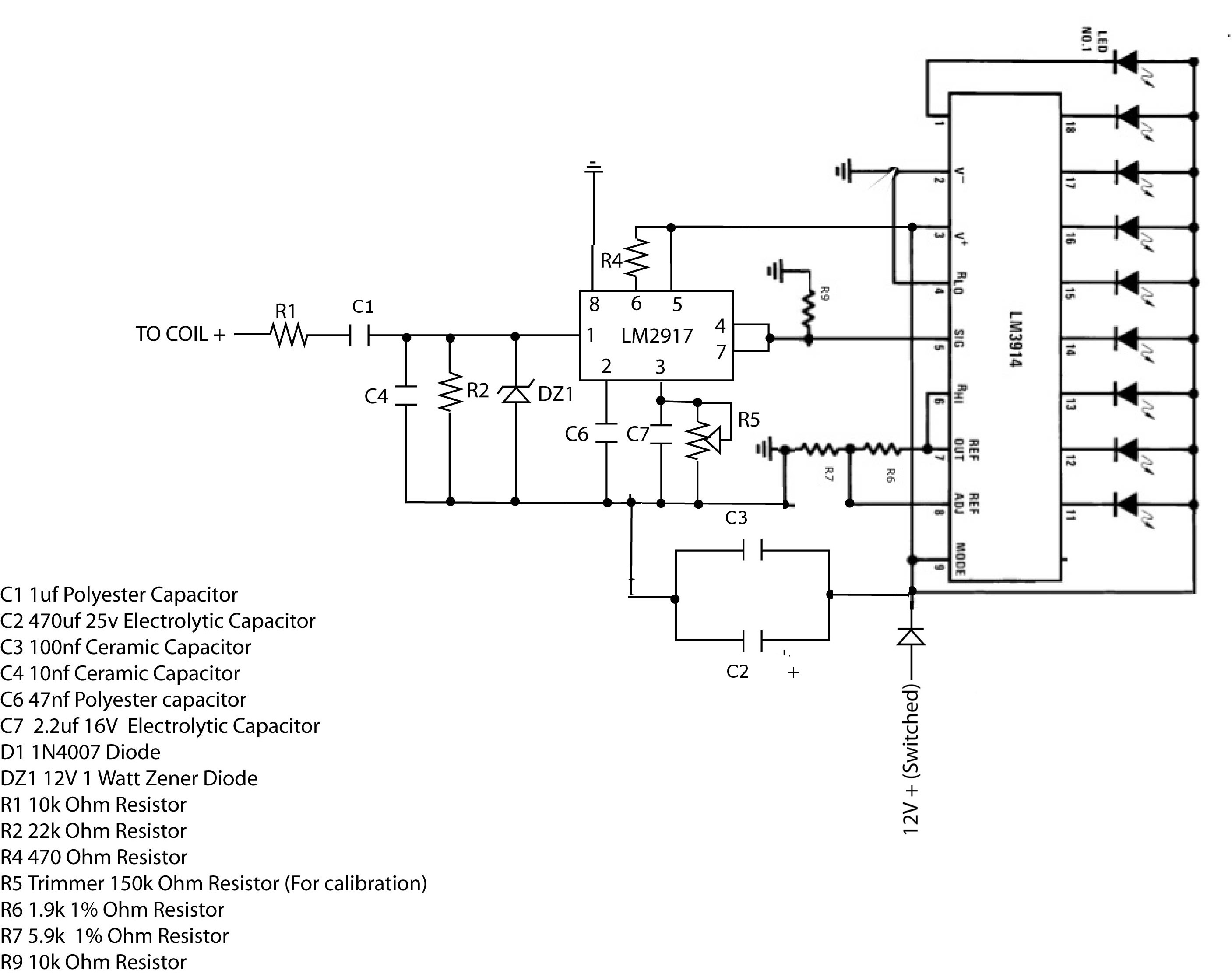
Completed UNTESTED diagram with zedheads revisions for the sake of finishing the theory side of the thread. Previous diagrams deleted so as not to confuse. I'll report back once tested.
Last edited by warren3200gt on Wed Dec 06, 2017 12:06 pm, edited 2 times in total.
PUM 488 June 2026
76 Z900A4, 77 Z650B1, 77 KZ650B1, 77 Z1000A1, 82 Z1000J2, ZRX1100R.
76 Z900A4, 77 Z650B1, 77 KZ650B1, 77 Z1000A1, 82 Z1000J2, ZRX1100R.
Re: Any electronic engineers amongst us?
Small correction R4 is 470 Ohm not 470k
- warren3200gt
- Hardcore

- Posts: 3103
- Joined: 13th Jun 2014
- Location: Dartford Kent
Re: Any electronic engineers amongst us?
Corrected, ta!
PUM 488 June 2026
76 Z900A4, 77 Z650B1, 77 KZ650B1, 77 Z1000A1, 82 Z1000J2, ZRX1100R.
76 Z900A4, 77 Z650B1, 77 KZ650B1, 77 Z1000A1, 82 Z1000J2, ZRX1100R.
Re: Any electronic engineers amongst us?
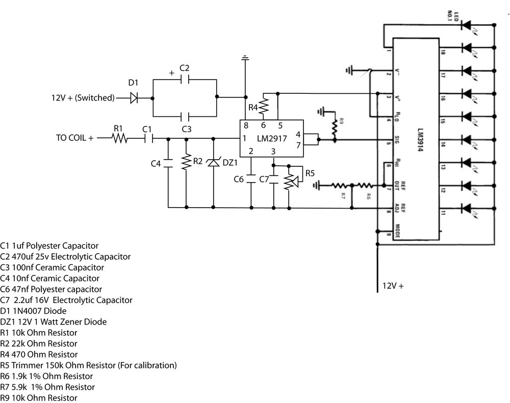
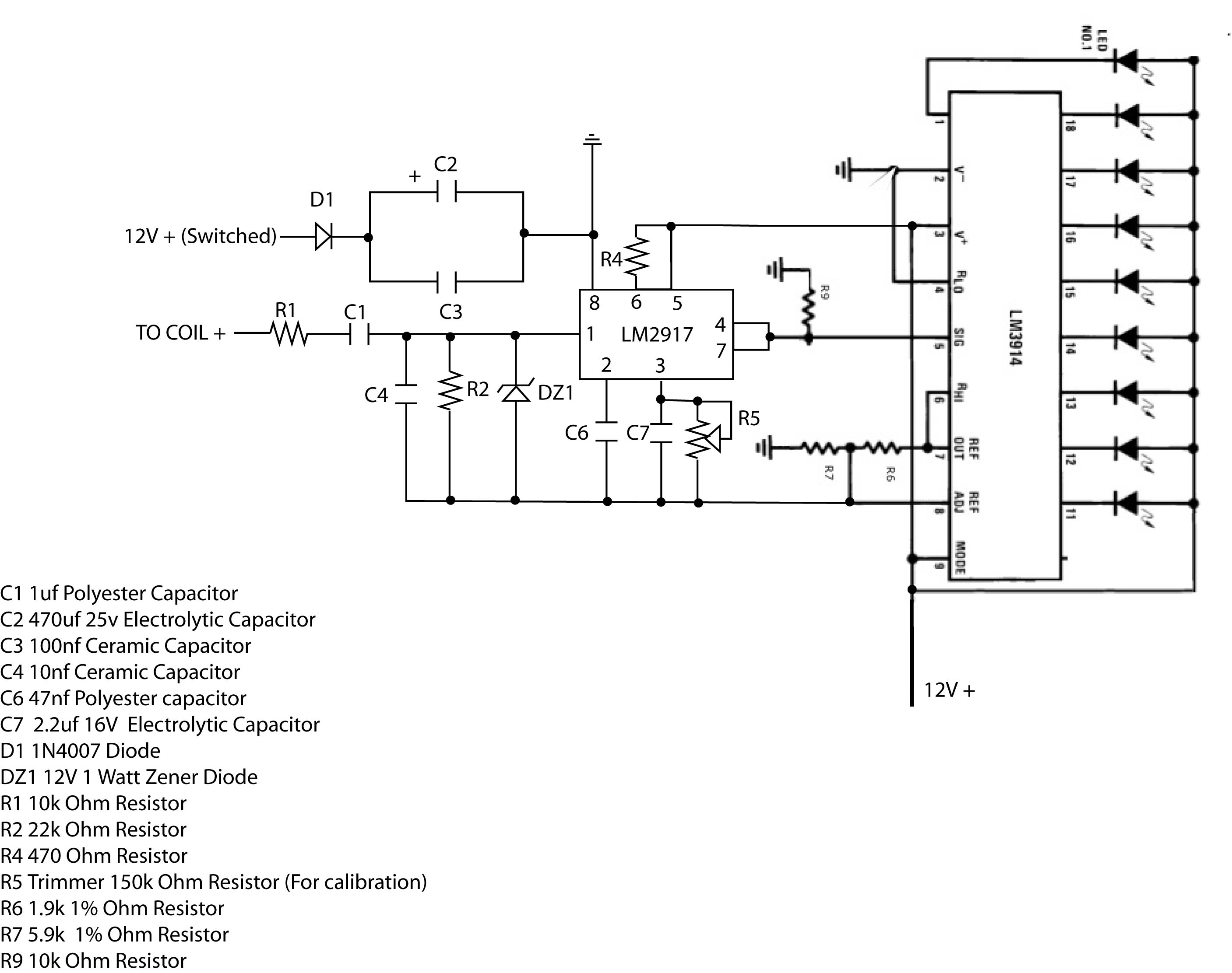
Warren, i have spotted a couple of more wiring corrections. will send details later
- warren3200gt
- Hardcore

- Posts: 3103
- Joined: 13th Jun 2014
- Location: Dartford Kent
Re: Any electronic engineers amongst us?
Ok, I'll wait for those.
Just googled LM3914 and the only ones on farnells is ones that say they have 1.34v output? Is that correct? I realise that one side of the LEDs is connected direct to 12v + and the other to LM3914 output,
so all LM3914 is doing is incrementally completing the circuit rather than powering the LEDs?
Just googled LM3914 and the only ones on farnells is ones that say they have 1.34v output? Is that correct? I realise that one side of the LEDs is connected direct to 12v + and the other to LM3914 output,
so all LM3914 is doing is incrementally completing the circuit rather than powering the LEDs?
PUM 488 June 2026
76 Z900A4, 77 Z650B1, 77 KZ650B1, 77 Z1000A1, 82 Z1000J2, ZRX1100R.
76 Z900A4, 77 Z650B1, 77 KZ650B1, 77 Z1000A1, 82 Z1000J2, ZRX1100R.
Re: Any electronic engineers amongst us?
warren3200gt wrote:Ok, I'll wait for those.
Just googled LM3914 and the only ones on farnells is ones that say they have 1.34v output? Is that correct? I realise that one side of the LEDs is connected direct to 12v + and the other to LM3914 output,
so all LM3914 is doing is incrementally completing the circuit rather than powering the LEDs?
That's the idea yes, If i have done my sums right the chip should draw 6.25ma through the LED;s incrementally as you say. I think the 1.34v is the fixed reference voltage between pins 7 & 8. This is slightly higher than quoted in the data sheet and may necessitate changing R6 & R7. I would build the prototype as is and take some measurements, any tweeks can be done after.
- warren3200gt
- Hardcore

- Posts: 3103
- Joined: 13th Jun 2014
- Location: Dartford Kent
Re: Any electronic engineers amongst us?
Ok, thanks. Once I have the bits and built it, I'll test it. Fingers crossed it'll work straignt off the board. If not, you can tell me which readings you need.
PUM 488 June 2026
76 Z900A4, 77 Z650B1, 77 KZ650B1, 77 Z1000A1, 82 Z1000J2, ZRX1100R.
76 Z900A4, 77 Z650B1, 77 KZ650B1, 77 Z1000A1, 82 Z1000J2, ZRX1100R.
Re: Any electronic engineers amongst us?
Warren, I have made the alterations to your diagram. When I get more time I would like to redraw it in more conventional form. Hopefully you get the gist for now
- warren3200gt
- Hardcore

- Posts: 3103
- Joined: 13th Jun 2014
- Location: Dartford Kent
Re: Any electronic engineers amongst us?
Ok, no problem. All the bits should be turning up later this week so fingers crossed it works.
PUM 488 June 2026
76 Z900A4, 77 Z650B1, 77 KZ650B1, 77 Z1000A1, 82 Z1000J2, ZRX1100R.
76 Z900A4, 77 Z650B1, 77 KZ650B1, 77 Z1000A1, 82 Z1000J2, ZRX1100R.
Who is online
Users browsing this forum: No registered users and 83 guests